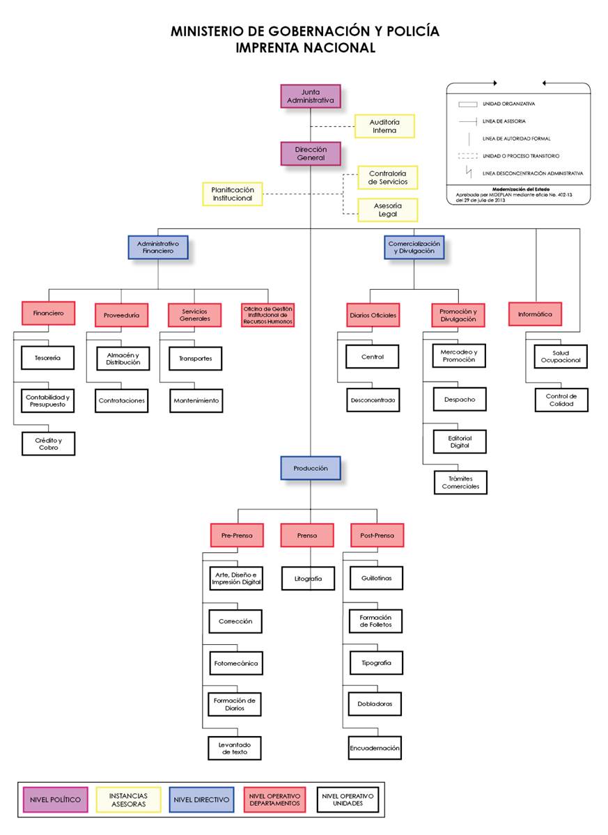
Organigrama

 

Aprobado por el Ministerio de Planificación en el año 2013, mediante el oficio N° DM-402-13.

 

 

Organigrama- Imprenta Nacional

Sucursal la Uruca:

De la bomba Uno

contiguo a Capris

100 m. sur y 100 m. oeste

Sucursal Curridabat:

Ubicada dentro del

Registro Nacional de la Propiedad

Horario de atención:

Sucursal la Uruca:

Lunes a viernes de

8:00 a.m. a 3:30 p.m., jornada continua

Sucursal Curridabat:

Lunes a viernes de

8:00 a.m. a 3:30 p.m., jornada continua

Servicio al Cliente:

8000-GACETA (8000-422382)

Whatsapp: 8599-1582

Contraloría de Servicios:

Whatsapp: 8598-3099

Fecha de última modificación en el portal: 22/05/2026

Este sitio web se distribuye bajo la Licencia

Creative Commons Reconocimiento

4.0 internacional

172.16.1.238
Asistente Virtual
CONSULTE AQUÍ
chat guiado

Bienvenido al servicio de respuesta automatizadas el cual funciona 24/7